《我的修仙人生》游戏以中国传统的仙侠文化为背景,为玩家打造了一个沉浸式的修仙世界。玩家将扮演一名修仙者,从基础修炼起步,逐步攀登修仙之巅。游戏具备丰富的设定和详尽的文案,为玩家提供引人入胜的游戏体验。对于喜爱角色扮演游戏的用户,推荐立即下载体验。

游戏玩法概述
1、游戏初始阶段,玩家需选择角色的姓名和性别,并随机获得一定次数的灵根和天赋。建议玩家在获得真灵根后停止随机,若获得较优质的伪灵根亦可接受。若多次随机后仅剩低质量灵根,则建议重新开始。

2、游戏支持离线挂机,为休闲类文字游戏增添了额外的舒适度。

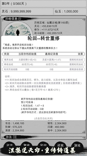
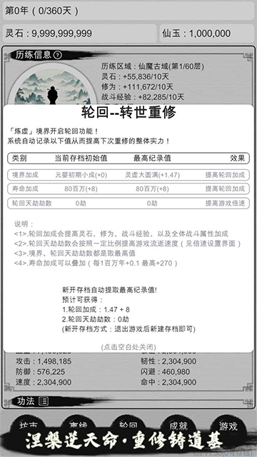
3、当经验积累至一定程度,玩家可渡劫飞升,进入更高层次。游戏包含炼制丹药、强化经脉等修仙元素,特色之一为自创功法系统,需使用游戏内货币仙玉购买或用碎片兑换一定数量的功法,一键自创需达到筑基境界。

游戏特色
1、游戏初期,玩家需通过长时间挂机提升修为,以增强角色的初始能力。
2、随着游戏进程,挑战关卡次数上限将逐渐提升,解锁更多挑战机会。
3、游戏关卡中包含隐藏的方块区域,玩家需进行探索以获得随机奖励。
4、功法系统允许玩家自定义,根据个人需求编辑并学习功法。
更新日志
v2.29版本更新内容:
1.新增神界篇(神界篇中可掉落大量修为丹、战斗经验丹)。
2.新增混沌界。
3.新增仙魔入侵功能(解锁仙界后可用)。
4.新增阵法系统(解锁神界后可用)。
5.新增7、8星成就。
6.天劫淬体增加额外修炼属性。
7.神器兑换时自动分解主属性低于950的神器。
8.渡劫丹All使用时,达到100%效果后不再使用丹药。
9.修复和优化其他已知问题。



